网站首页
关于我们
企业介绍
企业宗旨
企业殊荣
产品介绍
危疾保障
储蓄保障
人寿保障
医疗保障
新闻资讯
联系我们
认识分红保单,了解保单分红
来源:
香港安盛保险官网
日期:
2022-03-23 10:56:31
点击:
816
属于:
新闻资讯
很多朋友都听过香港友邦的分红保单,并且听说香港友邦保险的分红非常诱人,这也是港澳保险吸引内地客户投保的一个重要原因,究竟
哪些保单属于分红保单呢
?今天我们就做险种小科普。
1
►
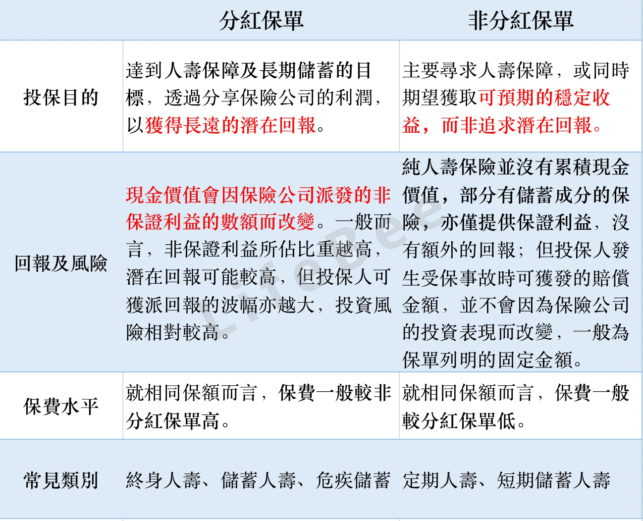
什么是分红保单
分红保单常见于终身人寿、储蓄人寿或有储蓄成分的危疾保险等长期保险产品
。除了身故保障外,
保险公司会向分红保单的投保人派发非保证利益,让他们透过红利共享保险公司的利润。
保险公司的利益一般分为保证红利和非保证红利
。所谓的非保证红利即并非保证派发,且不等同保险公司的投资回报。
保险公司会按照投资策略和营运开支等因素,决定派发多少红利。
投保人最终收取的红利有可能高于或低于利益说明文件中预期的投资回报。极端情况下,非保证红利才是零。
2
►
红利的种类
一般而言,保险公司派发红利的方式有三种,
三种红利的金额皆为非保证
,实际派发方式以保单条款为准,特点如下:
3
►
分红与非分红保单的区别
4
►
投保流程
保险公司或中介人会要求你
填写财务需要分析表格
,表格内容一般
会涵盖你的投保目标
、你的
收入来源、预期保障期及缴付保费期的长短等
。你可以透过此分析,仔细考虑自己的保障需要,包括:财务保障、医疗保健需要、稳定收入、储蓄、投资
⋯⋯
保险公司或中介人会就你的财务需要分析结果,向你
提供合适产品的数据
,包括相关保单的
销售文件、利益说明文件和保险公司发布分红实现率的网站链接
。你应仔细阅读这些数据,以了解相关产品的特点及保险公司派发红利的理念,包括:
·
投资策略(例如目标资产组合)
·
收费(如适用)
·
退保费用(如有)
·
主要不保事项
·
终止保单的条件
·
冷静期条款
·
非保证利益的占比及潜在波动
你需要
填妥申请表格,回答表格上的核保问题
,例如你的年龄、职业类别及健康状况等。你必须
主动如实
地向保险公司披
露
你的资料,以便保险公司根据该资料合理地评估风险,并考虑是否需要你提交补充数据、或进行身体检查,以决定是否承保及如何厘定保单条款。
完成投保手续后,
你应按保单条款缴付保费
,一般可选择一次过缴交所有保费,或于指定年期内,按年、按月、按季或每半年缴交。你应采用保险公司指定的方法直接向该保险公司缴付保费,
不应由保险中介人转交
。
成功投保后,你可利用
「冷静期」
的权益,重新检视保单条款。
假如发觉已购买的分红保单不适合你,你可以于「冷静期」内要求保险公司取消保单
,保险公司会返还所有已缴付的保费或经作出市值调整后的保费(如适用)。
相反,假如你没有打算取消保单,你亦应妥善保存相关文件,包括保单条款及细则、利益说明文件、缴费收据等。如有任何疑问,应尽快向保险公司或中介人查询,以保障你的权益。
特此声明:以上内容仅供参考,如若有变,请以最新政策为准。如有侵权,请联系后台删除。
上一新闻:
澳门保险理赔同样无需赴澳
下一新闻:
最新香港保险的优点及于内地保险比较
友情链接
香港永明
百度
关于我们
企业介绍
企业宗旨
企业殊荣
产品介绍
危疾保障
储蓄保障
人寿保障
医疗保障
新闻资讯
联系我们
联系人:
Daniel
手机:
19956555875
电话:
was7299(微信号)
邮件:
1098669429@qq.com
地址:
香港广东道33号中港城3座
香港安盛保险
版权所有
温馨提示:此网站为服务保险客户网站,非官方网站!